A rossz bánásmód különböző típusai kombinálódhatnak, és a veszélyeztetés többnyire nem önmagában jelentkezik, hanem együtt jár a gyermek, a szülők, illetve a házastársak számos más problémájával is. A segítő szakember elsődleges feladata természetesen a veszélyeztetés megszüntetése, de emellett a gondok hátterében megbúvó okok feltárása is elengedhetetlen a tartós változáshoz. A jelzőrendszer tagjainak együttműködése, mint látjuk, alapvető fontosságú a rossz bánásmód felismerésében és kezelésében, ugyanígy fontos a tünetek egységes szemlélettel történő értékelése is, hiszen gyakran több hónap távlatából kell visszatekinteni a történtekre. A tünetek általában csak később, akár évek múlva is jelentkezhetnek, az életkori sajátosságoknak és a környezeti hatások alakulásának megfelelően. Ennek jó példája a poszttraumás stressz szindróma (PTSD) jelentkezése, ami egyfajta védekezési mechanizmus, amely traumatikus események után lép fel, és akár teljesen elveszett emlékek nem kívánt, hirtelen, újbóli megjelenésével és az ezt kísérő testi tünetek jelentkezésével jár együtt. Kisdedkorban ritkán alakul ki felismerhető PTSD tünetegyüttes, óvodás korban a verbalizáció csökkenése, kognitív zavarok, szorongásos kötödés, pszichoszomatikus tünetek, generalizált rémálmok, repetitív játékok, regresszió, ingerlékenység utalhatnak a PTSD- re. Iskoláskorban inkább változatos viselkedési és érzelmi tünetek, koncentráció csökkenés, szomatikus tünetek jelentkezhetnek és sokszor a jövőkép is megváltozik. Fokozott dependencia, a függetlenné válás siettetése és acting out viselkedés pedig már a serdülőkre jellemző tünet.

A tünetek változatos megjelenési formája mellett gyakran az is nehezíti a változás folyamatát, hogy egyszerre több szakember foglalkozik a családdal, de a segítségnyújtás nem összehangolt. Ezért is fontos, hogy a családsegítő szolgálat összegyűjthesse a jelzéseket, esetleg összehívhassa a segítőket, hogy tudjanak egymás munkájáról, összehangolják a segítségnyújtást a hatékonyabb munka érdekében. 

Teendők a mentálisan sérülékeny szülők gyermekeinek fizikai elhanyagolása esetén

A mentálisan sérülékeny szülők mellett élő gyermekek esetében szinte mindig előfordul, hogy hosszabb-rövidebb ideig hiányt szenvednek valamiben. A gyermek fizikai elhanyagolása a körülötte élők számára figyelemfelkeltő, hiszen környezetük, étrendjük, napirendjük, a testi higiéné, a ruházat nem megfelelő, elhanyagolt, rendezetlen, a szabadidő eltöltése nem az életkornak megfelelő. A felnőtt családtagok nem tudnak odafigyelni a gyerekekre, mert saját gondjaik, feszültségeik, pszichés állapotuk megakadályozzák őket ebben. Az előbb felsorolt hiányosságok közül egy vagy több is előfordulhat. A segítő szakember által megválaszolandó kérdés, hogy a család megtett-e mindent, amire lehetősége volt, illetve, hogy a kialakult helyzet a gyermek számára még elviselhető-e. Ilyenkor segíthet a gyerekek ellátásába bevonható távolabbi családtag felkeresése, bevonása a gondozásba átmenetileg, illetve a szülők állapotának javulása érdekében a szükséges lépések megtétele. Fontos éreztetni a szülőkkel nyitottságunkat, elfogadásunkat, hogy nem ítéljük el őket, győződjünk meg róla, hogy értik szóhasználatunkat, biztosítsuk arról, hogy kérdezhet, bízhat bennünk. Vegyük figyelembe, hogy a mentálisan sérülékeny szülők nincsenek hozzászokva ahhoz, hogy nyíltan beszélhetnek, elfogadják őket, és a szakember nem azt akarja megmondani, hogy mi a rossz, hanem kíváncsi rájuk és a véleményükre.

Számos kommunikációs technika (értő figyelem, én-üzenetek, nyitott kérdések, pozitív megerősítések stb.) alkalmazásával közelebb juthatunk a kiváltó okok feltárásához. Amennyiben úgy érezzük, hogy olyan helyzet állt elő, ami meghaladja kompetenciánkat, kérjük szakember segítségét.

Teendők fizikai bántalmazás esetén

A fizikai bántalmazásról már nehezebben szerzünk tudomást. A gyermek gyakran csak titokban beszél, egy embert beavatva, és gyakran a felnőtt hallgatása az ára a gyermek megnyílásának. A fizikai bántalmazásról a környezet sem szívesen jelez, mert egyrészt a család belügyének tartják a gyereknevelést, másrészt gyakran ők is félnek a megtorlástól. Általában a fizikai abúzust elkövető szülők büntető viselkedésüket elfogadható nevelési módszernek tartják, viszonylag ritkább amikor tehetetlenségre, eszköztelenségre hivatkoznak. Sajnos, azonban a mentálisan sérülékeny agresszív szülők esetében az is gyakori, hogy a gyermek csupán ártatlan áldozata a felnőtt agressziójának, csak „rossz helyen volt. rossz időben”. Bármi is álljon a hátterében, a fizikai bántalmazás tényével kapcsolatos társadalmi szemléletnek meg kell változnia, és ebben a változásban nagy szerepe lehet a gyermekvédelmi törvény azon módosításának, amely  kimondja a testi fenyítés teljes tilalmát.

A segítő szakember feladata a bántalmazás azonnali megakadályozása, megszakítása. Fontos azonban az is, hogy a szülő megértse, nem hagyjuk őt magára, hanem segítünk neki más, hatásosabb, a gyermek számára valóban fejlesztő, s végső soron számára is kellemesebb módszerek megtanulásában. Agresszív mentálisan sérülékeny szülők esetében azonban nehéz változást elérni, mivel maga a személyiségstruktúra sérült, működésmódja már csak következménye a betegségnek, és a tanulással, változtatással kiépített mentális fékek valószínűleg csak átmenetileg tudják visszafogni stresszhelyzetben az agresszív megnyilvánulásokat. Ha maga a szülő kér segítséget, nagyobb esély van a bántalmazás abbamaradására.

A fizikai bántalmazást minden esetben jelezni kell, ha megtörik a csend, akkor általában a család környezetéből többen is csatlakoznak ehhez, sőt a gyermekek maguk is elkezdhetnek beszélni azokról az eseményekről, amelyekről eddig nem szóltak senkinek. A jelzés hiánya gyakran azt is tükrözi, hogy a segítő szakember nem képes a szülővel beszélni arról a rossz bánásmódról, amit lát és tapasztal, és ezzel megerősíti a gyerek kiszolgáltatottság érzését, továbbá közvetett módon arra bíztatja a gyermeket, hogy gondjairól ne beszéljen, csak tűrjön. Ezzel azonban azt is üzenjük neki, hogy nem fordulhat hozzánk, vagy ha mégis megteszi, nem várhat tőlünk segítséget.

Teendők érzelmi elhanyagolás esetén

A gyermek lelki elhanyagolása pontosan felismerhető, de nem ítélhető meg biztonságosan. Kultúránként nagyon eltérő lehet. Mentálisan sérülékeny szülők esetében nagyon fontos, hogy tájékozódjunk a szülők pszichés működésmódja felől, hiszen nem szabad (és nem is lehet) olyat elvárni, számon kérni a családtól, amely kivitelezhetetlen számukra, vagy ami nem fér bele az adott betegség által meghatározott rendszerbe, például kényszerbeteg szülő esetén azt elvárni, hogy másik útvonalon jöjjenek és hamarabb beérjenek az iskolába, vagy depresszív szülőtől közösségben aktív részvételt várni, stb. Ilyenkor a segítő szakember feladata, hogy a család környezetéből olyan személyt válasszon, aki a leginkább beszélni tud a szülőkkel. A segítségnek a szülők (vagy az egyik szülő) mentális állapotának javítására, a lelki harmóniájának helyreállítására kell irányulnia, hogy képes legyen a gyermeket elfogadni, és odafigyelni rá. Fontos továbbá a gyermek(ek) pszichés támogatása, én- ereje(jük) erősítése, ezért sokszor szükség van hatékony segítségre, célzott fejlesztésre is. Ez a nevelési intézményben az érzelmi nevelés része, ugyanakkor a pedagógus ehhez jó, ha szakmai segítséget kér az inézmény pszichológusától.

Teendők érzelmi bántalmazás esetén

A gyermek lelki bántalmazása szintén pontosan körülírható, de nehezen megkülönböztethető az elhanyagolástól. A lelki bántalmazás és a lelki elhanyagolás közötti különbség abban érzékelhető, hogy míg az elhanyagolás tünete a szülő részéről passzív (nem kérdez, nem figyel, nem érdeklődik, nem foglalkozik a gyermekkel és annak gondjaival), a lelki bántalmazás általában aktív (büntetésből, nevelési szándékkal nem beszél a gyermekkel, megvonja tőle a szeretetét, kritizál, lebecsül, megfélemlít, fenyeget stb.). Bántalmazásnak minősül az is, ha a gyermek szem-, illetve fültanúja a családon belüli veszekedésnek, verekedésnek, ha ez félelmet, rettegést idéz elő benne.

Érzelmi bántalmazásnál fontos, hogy időben vegyük észre a segélykérő jeleket, utalásokat, s a hívó szót meghallva, teremtsünk alkalmat négyszemközti megbeszélésre. Fogadjuk el azt, amit a gyerek mond, ne hitetlenkedjünk még akkor sem, ha kételyeink vannak - első lépés a meghallgatás, az értő figyelem alkalmazása, nem a valós történések tisztázása. A kérdések „nyílt végűek” legyenek, ne eldöntendő, vagy ítélkező kérdések,
s még véletlenül sem olyanok, amelyek a mi feltételezéseinket sugallják. Segíthetnek a reflexív kérdések, melyek célja, hogy gondolkodásra, a másik szempontjaira történő reagálásra buzdítsanak, új perspektívákat nyitva. Például: „Ki lenne a családban, aki segíteni tudna neked? Mit gondolsz, ha meggyógyul édesanyád, hogyan fog változni apa (a testvéred), a te magad helyzete?” Hasznosak lehetnek a rendszerszemléleten alapuló cirkuláris kérdések is, amik, az egymásba kapcsolódó tranzakciók feltárására szolgálnak. Például: „Te mit csinálsz akkor, amikor apukád hazajön, és látod, hogy iszik? Mit tesz ekkor az édesanyád?” Mindkét kérdéstípus alkalmazása felszabadító, serkentő hatású, pozitív irányba mozdítanak. Fontos az értő figyelem, a bólintás, a támogató megjegyzések gyakori használata („nagyon nehéz lehetett ezen keresztülmenned”). Metakommunikációnk legyen hiteles, bátorító, nem bíráskodó, hibáztató. Célszerű a megoldások keresésénél a „gondoltál-e arra esetleg, hogy...” típusú kérdésekkel az alternatívákra kérdezni. Alapvetően eldöntendő kérdés, hogy van-e öndestruktív gondolat, fennáll-e öngyilkossági veszély? Ilyen esetben mindig vonjuk be az iskolapszichológust, vagy éljünk jelzéssel a Pedagógiai Szakszolgálat, orvos, gyermekpszichiáter felé.

Teendők szexuális bántalmazás esetén

A bántalmazott hallgatása ilyenkor a legjellemzőbb, így különösen fontos a felismerés, a szakemberek figyelme. A tünetek nem egyértelműek, nehezen felismerhetők. Előfordulhat alvászavar, étkezési zavarok, szorongás, visszahúzódó viselkedés, szokatlan, váratlan agresszió, orvosilag nem indokolható fájdalmak, betegségek, iskolai teljesítmény visszaesése, motiválatlanság, kortársakhoz való viszony hirtelen megváltozása, teljes bezárkózás, vagy épp ellenkezőleg, erősen szexualizált, kihívó viselkedés. E tünetek nem feltétlenül jelentenek szexuális bántalmazottságot, de megjelenésük esetén a segítő szakember kiemelt figyelme szükséges. Bizonyosság az, ha a gyermek elmondja valakinek, de általában cserébe titoktartást kérnek, és mivel bizalmuk elvesztése nagyon veszélyes következményekkel járhat, akár öngyilkossági veszélybe is sodorhatjuk a gyermeket, így meg kell tanulni mindenkinek azt, hogy hogyan kell eljuttatni a bántalmazott gyermeket odáig, hogy önmaga oldja fel a titoktartási kötelezettséget, a segítő szakembernek el kell érni, hogy a bántalmazott gyermek engedélyt adjon a mindenképpen szükséges jelzésre. Mindenképpen kerüljük el a másodlagos viktimizációt, az áldozat hibáztatását. (Például: „Miért nem öltözöl kevésbé kihívóan?”) Segítőként azt is tudnunk kell, hogy a törvényen alapuló jelzési kötelezettség fennáll attól függetlenül, hogy megkapjuk-e a bántalmazott gyermektől a titoktartás alóli felmentést, vagy sem. A jelzési kötelezettség elmulasztása foglalkozás körében elkövetett gondatlanságot jelent. Bizonytalanság esetén érdemes a gyermekkel foglalkozó összes szakembert összehívni a családsegítő szolgálat által, hogy közösen döntsék el, van-e tennivaló, így a döntés felelőssége is megoszlik a szakemberek között. A segítő szakembereknek – akik hivatalos személynek minősülnek – a tanúvédelmi törvény is védelmet biztosít.

A beavatkozás dilemmái gyermekveszélyeztetés ügyekben

A mentálisan sérülékeny szülők általi gyermekveszélyeztetéssel összefüggésben végzett szakszerű munka azzal jár, hogy a segítő folyamatosan veszélyes témákkal foglalkozik: a kirekesztés és elszigetelődés jelenségeivel, törékeny kapcsolati struktúrákkal, anyagi és érzelmi hiányokkal, nem tisztán kifejezett álláspontokkal, érdekellentétekkel és látszólag megoldhatatlan problémákkal, valamint a felelősség átadásával, miközben a társadalmi rálátás rendkívül alacsony a problémára. A segítő gyakran tehetetlenné és elkeseredetté válik, amikor, bár elvárják tőle a szakszerű ellátást, mégis egyedül van a helyzetben, maga is gyakran annyira izolált, mint maga a veszélyeztető család. Ilyen esetekben különösen fontos a team munka és a segítőt támogató megfelelő szupervízió, hogy megelőzzük a túlterhelődést, kiégést.

Kinek jelezhetünk?

A pedagógusok hivatalos tagjai a gyermekvédelmi jelzőrendszernek, így elsőként az intézmény vezetője és/vagy gyermekvédelmi felelőse felé kell megtenni a jelzést a gyermek veszélyeztetésének bármilyen gyanúja esetén. Amennyiben azt gondoljuk, hogy nem történt meg a jelzés továbbítása az illetékesek felé, úgy azt kötelességünk magunknak megtenni. A jelzést megtehetjük a területileg illetékes család- és gyermekjóléti szolgálatok, védőnők, gyermekorvosok felé. Ezek elérhetőségét legkönnyebben az interneten találhatjuk meg.

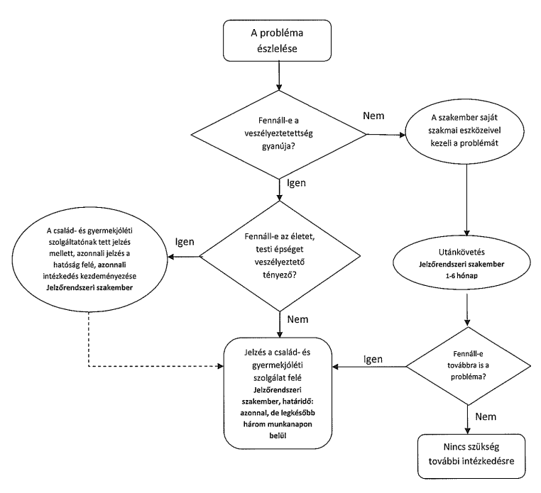
A gyermekvédelmi jelzés folyamata veszélyeztetés esetén

Forrás:

Hajdú, K. (2021). Mentálisan sérülékeny szülők gyermekeinek támogatása a gyermekvédelmi rendszerben. In F. Lassú, Zs., Frankó, A., Kaposiné, Cz. A. és Kormos, P.  (szerk.): Gyermekek mentálisan sérülékeny családokban. Kézikönyv segítő szakemberek számára. Magyar Máltai Szeretetszolgálat, Budapest, 299-326.

 

Utolsó módosítás: 2023. október 30., hétfő, 12:37